|
BIOI 原创研究丨音乐疗法靶向IL2RB与TUBA1B:阿尔茨海默病免疫代谢调控新机制首次揭示!
作者:BIOI 来源: 时间:2025-09-17 访问量: 303 |
|
导读—— 阿尔茨海默病(AD)作为全球公共卫生挑战,其发病机制复杂,免疫与代谢调控逐渐成为研究焦点。 主要内容 近日,BIO Integration 期刊发表了一项跨学科研究:IL2RB and TUBA1B are Potential Targets of Music Therapy for Alzheimer’s Disease and Cognitive Impairment,首次将音乐疗法纳入AD与认知障碍(CI)的免疫代谢通路分析,识别出IL2RB 和 TUBA1B 作为潜在治疗靶点,为精准医疗提供新视角。
研究亮点一览 1. IL2RB与TUBA1B 是AD与CI中重要的免疫与代谢调控基因; 2. 音乐疗法 通过促进神经可塑性、免疫平衡与基因表达调控,展现治疗潜力; 3. 多组学分析揭示糖酵解、TGF-β信号通路 等在音乐干预下的显著激活; 4. 首次构建mRNA-miRNA调控网络,揭示8个关键miRNA与AD进展的关联。 研究方法与数据来源 研究团队整合来自NCBI GEO数据库的三个数据集:
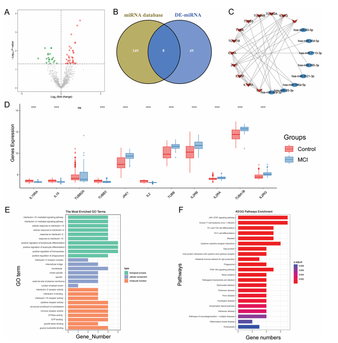
通过差异表达分析、蛋白质互作(PPI)网络、免疫浸润分析、富集分析等多维度方法,系统挖掘音乐疗法与AD的分子交叉机制。 核心发现 1. 关键基因识别 从GSE140831鉴定1027个DEGs(600下调、427上调),GSE48624识别1096个全部上调的DEGs; 与运动相关基因(6471个)及音乐干预基因交集,发现IL2RB 和 TUBA1B 为共同核心基因; 蛋白互作网络显示其与TUBB2A、IL2RG等密切互。
图1本研究对音乐治疗、阿尔茨海默病(Alzheimer’s disease,AD)相关基因以及运动相关基因进行了综合分析。 从单细胞数据库(GSE140831 和 GSE48624)中提取差异表达基因(differentially expressed genes,DEGs),并与音乐治疗、阿尔茨海默病及运动相关基因进行交集分析,最终鉴定出两个核心基因:IL2RB 和 TUBA1B。此外,利用 GSE115071 和 miRTarBase 数据库进行差异表达 microRNA(DE-miRNAs)分析,共鉴定出 8 个关键 miRNA。随后构建了基因–miRNA 相互作用网络,并进行了蛋白质–蛋白质相互作用(protein-protein interaction,PPI)分析。借助 GSVA 和 TIMER 工具对这些基因在糖酵解及免疫浸润中的作用进行了功能探索。差异表达分析显示了对照组与阿尔茨海默病组之间的表达差异,而 GO 功能富集与通路分析进一步阐明了这些基因的生物学功能与作用通路。与此同时,网络药理学分析揭示了这些基因作为潜在药物靶点的应用前景。综上所述,本研究通过整合多种生物信息学方法,系统性地分析了音乐治疗、阿尔茨海默病及运动相关基因之间的关系及其潜在作用机制 2. 通路富集分析 GSVA分析表明IL2RB与TUBA1B显著富集于糖酵解、顶端连接、TGF-β信号通路; GO/KEGG分析揭示其参与IL-15/IL-2信号通路、JAK-STAT通路、HTLV-1感染及Th1/Th2细胞分化。 3. 免疫微环境调控 TIMER工具分析显示:
ESTIMATE算法显示免疫/基质评分与两基因无显著相关,提示其发挥免疫微调作用而非主导
图2 确定关键基因及其功能 4. mRNA-miRNA网络 从GSE115071识别57个DE-miRNAs(20下调、37上调),与miRTarBase数据库交叉获8个关键miRNAs; 构建包含11个mRNAs与8个miRNAs的调控网络,提示其在神经保护与炎症调节中的复杂调控; 差异表达验证显示多数PPI网络基因在MCI组中显著表达异常。
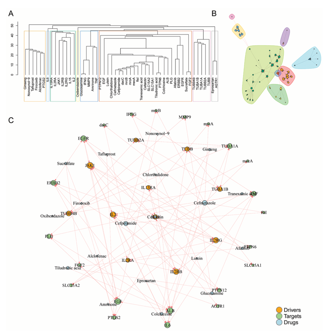
图3 构建 mRNA-miRNA 网络 5. 药物-靶点互作预测 聚类分析显示化合物与基因在多层次网络中具潜在交互; 网络药理学模型构建基因-药物-疾病驱动互联网络,节点大小反映连接数,边厚度代表相关性强度(图4C); 最短路径分析提示IL2RB与TUBA1B与已知AD药物靶点具有网络邻近性,具备成药潜力。
图4 分析药物靶点与疾病相关基因之间的最短路径 6.认知障碍中的整合通路与调控网络分析
图5 认知障碍的途径和调控分析 7. 免疫应答中的功能性通路调控
图6 GO 途径调控分析。 8.通过KEGG分析揭示认知障碍中免疫通路动态
图7 京都基因和基因组途径调控分析百科全书 9. 认知障碍中的Reactome通路调控分析
图8 Reactome 通路调控分析 音乐疗法的多维度机制 本研究首次将音乐疗法纳入AD分子网络分析,揭示其通过以下机制发挥作用:
临床意义与挑战 本研究系统揭示IL2RB与TUBA1B作为AD与CI的潜在靶点,并首次整合音乐疗法机制,但仍面临挑战:
转化前景与方向
作者简介: 陈翊圣 博士
陈翊圣,医学博士,福建医科大学硕士研究生导师,宁德师范学院副教授。主要研究方向为多组学医药研究、运动健康分子机制、肝-脑-肠轴调控、单细胞组学在运动损伤中的应用、软组织再生材料及老年精准康复干预。已在 Chem、Journal of Controlled Release、Journal of Advanced Research、Materials Today Bio 等国际权威期刊发表论文 50 余篇(第一/通讯作者为主),H 指数 21,引用逾 1100 次,多篇入选高引论文。担任Medical Gas Research、Bio Integration、Science Immunity & Inflammation Reviews、Plos One 等期刊编委或客座主编。受邀在中华医学会运动医学年会、香山卒中康复论坛等学术会议作特邀报告。研究致力于推动运动医学、神经科学与材料科学的交叉融合,并在国家重点研发项目及运动健康数字化平台建设中发挥重要作用。 引用方式: |

English
日本語
电话:0512-67621565
邮箱:info@iseediting.com



最新消息
